SERVICE PHONE
363050.com发布时间:2025-10-27 07:46:05 点击量:
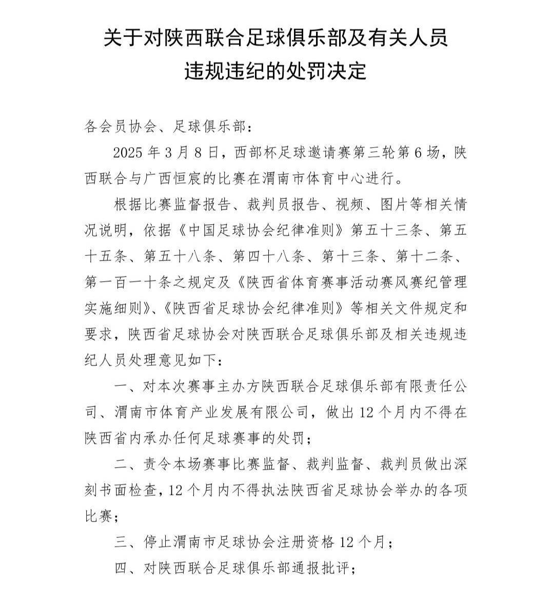
江苏超级足球联赛,江苏足协联赛,足球赛程,积分榜,江苏球队,足球直播,聚焦江苏超级足球联赛,提供2025年赛程、积分榜、参赛队伍资料、赛事直播及精华集锦,全民足球激情不断更新!西部杯足球邀请赛陕西联合与广西恒宸的比赛中发生多人冲突一事作出处罚决定。
其中,陕西联合球员米尔扎提、努尔艾力被停赛10场,阿卜杜瓦哈普、艾力库提被停赛8场,阿兹拉克被停赛3场,糜昊伦、王博豪被停赛2场。赛事主办方陕西联合足球俱乐部有限公司、渭南市体育产业发展有限公司,本场赛事比赛监督、裁判监督、裁判员均遭到陕西省足球协会的严厉处罚。
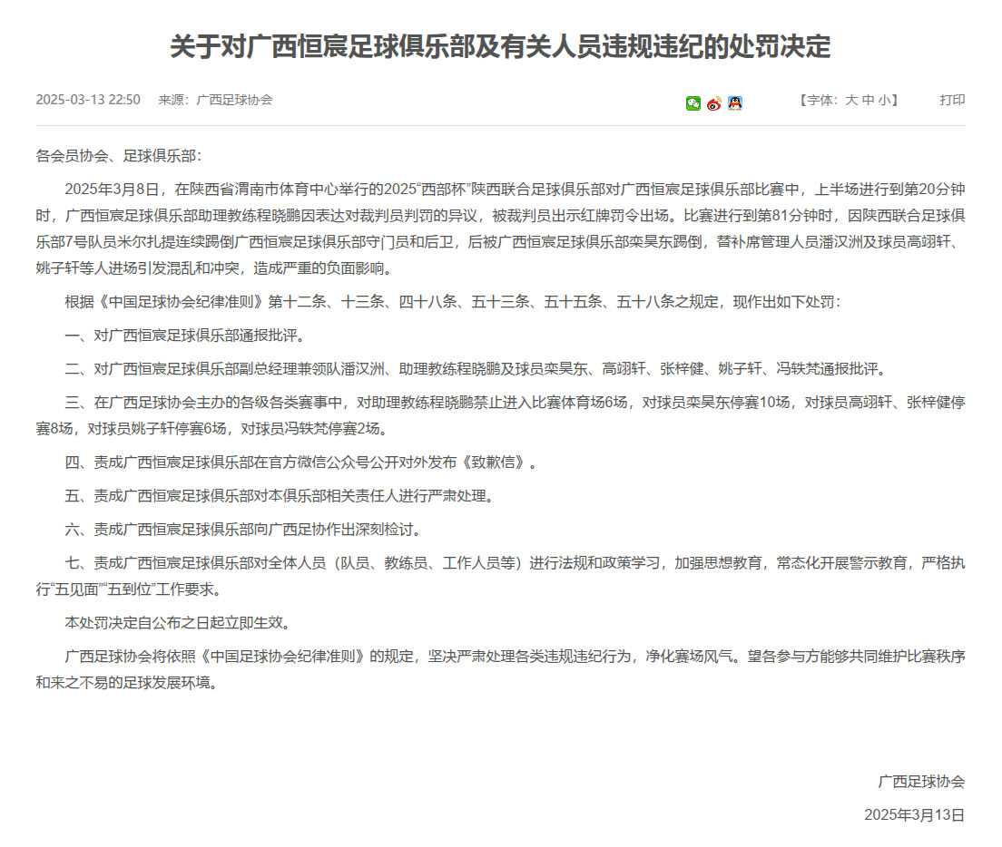
广西足球协会对广西恒宸足球俱乐部予以通报批评。责成广西恒宸足球俱乐部对相关责任人进行严肃处理,向广西足协作出深刻检讨。广西恒宸球员栾昊东被停赛10场,高翊轩、张梓健被停赛8场,姚子轩被停赛6场,冯轶梵被停赛2场。
同日晚间,中国足球协会也发布通知,宣布将陕西省足球协会、广西足球协会作出的处罚决定扩大范围至全国执行,这也意味着上述两家俱乐部的球员和工作人员将在新赛季职业联赛中同步遭到停赛。
